贺州学院校园共享单车服务项目招商公告

2021年06月28日 18:09  点击:[]

 

 

为了便利师生出行,建设绿色与智慧校园交通,规范校园共享单车管理,维护校园环境秩序,拟引进1家共享单车服务商,现将有关事项公告如下:

一、项目名称:贺州学院校园共享单车服务项目

二、项目编号:HZXY2021-F-11

三、报价方式:密封报价

四、服务商资格及其他要求:

(一)资格要求:

1.公司必须是中华人民共和国境内注册登记的法人单位。

2.具有合法的营业执照、责任保险以及相应的计算机软件经营许可证等。

3.公司应具有高校进驻经验,在广西区内至少有3家正在经营的同类项目(需提供签订的经营合作合同复印件)。

4.提供详细的加盟合约书或相关资质材料。(非共享单车厂家投标时需提供)

5.具备和第三方支付企业结算功能(如微信、支付宝等),为师生提供安全、保密和便捷的支付结算服务。

6.本项目不接联合体投标。

(二)管理要求:

1.需委派1名专职管理人员,2名工作人员负责校内共享单车管理。

2.保证每天1730前在规定区域内(北苑指定区域)投放的共享单车数量满足数量要求,即:不得超过或少于规定共享单车公司应投放数量的50%

3.负责对所有校园内共享单车进行规范停放,做到15分钟响应30分钟内清理完毕,保证站点车辆整齐有序。

4.及时对有损坏、有问题的共享单车进行维修、更换,保证校园内所有区域投放的共享单车完好率达到100%

5.公司应当建立用户个人信用管理机制,引导用户形成良好的出行和停放习惯。

6.共享单车不得设置除本公司以外的广告。

7.对学校、师生反映的有关共享单车的问题进行及时处理。

8.委托经营管理期间服从学校安排,不得扰乱学校交通秩序。其次,在委托经营期间出现的人身财产等安全问题与校方无关。

9.运营期间产生的一切费用由共享单车服务商提供,如:停车区标识牌、电子围栏和车辆维护费等。

10.委托经营管理期内的监管主要由我校保卫处负责。

投标时提供加盖公章的满足上述要求的服务承诺书

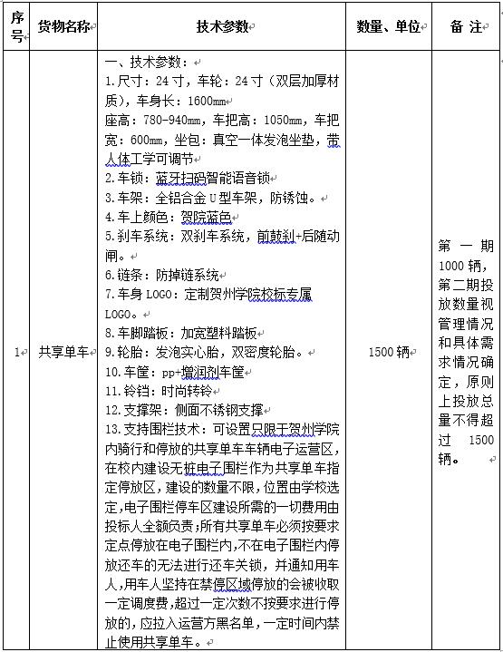
(三)车辆管理技术要求:

1.共享单车应具有精准的、全方位的实时记录、骑行轨迹、车辆生命体征及智能通讯控制模块智能锁等。能实时监测校园共享单车的总量、停放位置、使用高峰期等数据,及时规范停放,调度共享单车需求平衡,向学校有关部门开放监测数据,提供数据实时共享。(投标时提供加盖公章的相关证明材料

2.支持围栏技术。设置只限于校内骑行和停放的共享单车电子运营区,建设使用电子围栏技术的共享单车停放区,停放区位置由学校选定。共享单车必须按要求定点停放在电子围栏内,不在电子围栏内停放还车的无法进行还车关锁,同时短信告知用车人。用车人坚持在停放区域外停放的会被告知收取额外调度费。(投标时提供加盖公章的相关证明材料

五、经营期限

本项目经营期为:2年(自合同签订时间算起)。

六、车辆场地占用费

最低场地占用费:1万元/年,低于该报价为无效报价。

七、其他说明

1.服务期满后,若原中标商家未能续签需把全部校内的共享单车清理出学校。

八、共享单车技术列表投标时提供加盖公章的所投车辆信息列表

 

九、服务商确定办法:

参与项目的服务商报价为一次性报价,以全部满足本公告的实质性要求且不低于车辆场地占用费(1万元/年)的前提下最高报价的服务商为中标候选人(如报价相同的,由采购单位决定中标候选人)。

十、报价文件递交说明:

1.报价文件必须于202171日下午1530前,以密封方式递交至贺州学院行政办公楼219办公室,逾期不受理。

2.递交的报价文件包括:

1)公司营业执照复印件;

2)法人有效身份证复印件;

3)委托代理人有效身份证复印件及委托书(法人参与投标的无需提交);

4)报价表;(注:该表通过电话或者现场报名索取,报名电话:0774-5228681;现场地址:贺州市西环路18号行政楼219室。)

5)本公告上提到的其他证明材料(如证明响应管理要求的服务承诺书、技术证明材料等)。

以上报价材料均需加盖投标单位公章,并且胶装成册,密封在同一个文件袋内,以不露投标文件为准,材料不齐全视为无效报价。

3.报价文件格式要求:

1)外包装封面(格式 )

报价文件

项目名称:

项目编号:

报价人名称:(盖章)

×××××分前不得启封(开标时才能启封)

 

2)报价文件封面(格式 )

(正本) 

报价文件

 

项目名称:

项目编号:

投标人名称:(盖章)

投标人地址:

                              年   月    

 

十一、发布公告的媒介:贺州学院校务信息公开栏http://www.hzxy.edu.cn/xxgk1/xwgk/cwysj/wzsbgcztb.htm、贺州学院国资办网站http://gzb.hzxy.edu.cn

十二、项目咨询联系人:李老师 联系电话:0774-5228681

 

 

 

贺州学院

2021628


上一条:广西建隆工程咨询有限公司关于贺州学院二期项目配套附属设施及零星项目设计服务(一年期)(HZXY2021-F-9)竞争性磋商公告
下一条:贺州学院一流本科课程建设采购项目征询预算价公告

关闭